北京疫情最新报告,19日防控进展及态势分析聚焦报告
北京疫情状况最新报告,聚焦于北京防控进展与态势分析。报告指出,北京在疫情防控方面取得了积极进展,特别是在防控措施的落实和疫情监测方面取得了显著成效。报告重点关注了北京19日的防控情况,包括新增病例数量、隔离措施、疫苗...
张立东在通辽,社区建设积极进展,持续发展取得新突破
张立东在通辽的最新消息显示,社区建设取得积极进展,持续发展势头强劲。他致力于推动社区各项事业的繁荣,为居民提供更好的生活环境。张立东的领导和努力下,社区基础设施建设不断完善,居民生活质量得到显著提高。他还注重社区文化...
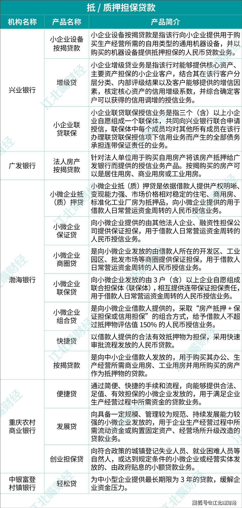
小微企业贷款利率新动态,机遇与挑战并存
摘要:最新小微企业的贷款利率呈现出机遇与挑战并存的情况。降低的利率减轻了小微企业的融资成本,为其发展提供了资金支持;在利率市场化的背景下,小微企业仍需面对市场竞争激烈、信贷风险增大的挑战。小微企业需灵活应对,把握机遇...
小麦价格最新行情深度解析,九月的市场走势分析
摘要:根据最新行情,9月份小麦价格呈现深度分析态势。受到国内外多种因素的影响,小麦市场供需关系发生变化,价格波动较大。本文将从多个角度对9月份小麦价格进行深入分析,包括市场供需状况、政策调控、气候因素等方面的影响。通...
Air 1最新系统,智能生活全新体验引领者
Air 1最新系统引领智能生活新体验,通过先进的技术创新,为用户带来前所未有的便捷操作与智能化服务。该系统注重用户体验,以智能化为核心,提供更加智能、高效的生活方式。通过智能识别、智能控制等功能,实现更加便捷、个性化...
新冠病毒疫苗,进展、挑战与前景探讨
摘要:关于新冠病毒最新疫苗,目前取得了一定进展,但仍面临诸多挑战。疫苗研发和试验正在积极推进,但仍需解决生产规模、安全性和有效性等问题。尽管面临这些挑战,但随着科学技术的不断进步,相信疫苗研发将迎来更多突破。全球合作...
路桥台风后恢复与重建进展最新消息
关于路桥台风后的最新信息,目前恢复与重建工作正在紧张有序地进行中。受到台风影响的区域正在积极应对,采取各种措施修复受损设施,包括道路桥梁、交通信号等基础设施。目前已有部分路段恢复通行,但仍需谨慎应对可能出现的后续影响...
萧山区人民政府办公室最新项目
萧山区人民政府办公室最新项目旨在提升政府服务效率和民众满意度。该项目聚焦于改善政府内部工作流程,提高行政效率,同时注重民生服务设施建设,旨在满足居民日益增长的需求。项目内容包括优化政务服务、加强基础设施建设、推进数字...











沪公网安备22000000000001号
沪ICP备22000001号